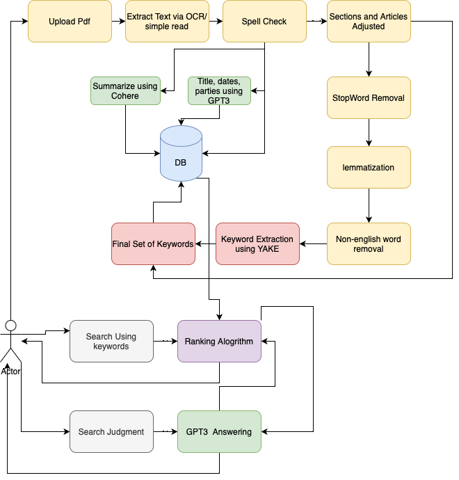
nirnayaak is a web application that allows users to search for legal cases using keywords and view the results in a user-friendly manner. This is the backend repository for the project. Hosted in AWS at ml-backend.nirnayaak.co
These instructions will get you a copy of the project up and running on your local machine for development and testing purposes.
pip install -r requirements.txt
and then, to run the server:
python app.py
- Search for cases using keywords
- Upload PDFs of cases
- Authorization and Authentication
- Get Keywords for auto-complete
- Sorting algorithm for search results
- Authorization using AES Encryption
- Python
- Flask
- MongoDB
- Pytessaract
- pdf2image
- Spacy
- TextBlob
- NLTK
- YAKE
- PIL
- wordfreq
- AWS S3 Bucket
- AWS EC2 instance
Keyword Extraction is done using unsupervised ML algo called Yet Another Ranking Algorithm(YAKE). The keywords are then stored in the database along with the case.
